太阳成tyc122cc
当前位置: 首页 > 就诊指南 > 常见眼病新闻 > 正文

19届全国白内障与人工晶状体学术会议 太阳成tyc122cc(中国)集团集团多篇论文入围

作者:未知 2018-05-24 12:48:55
字体大小:
【导读】 19届全国白内障与人工晶状体学术会议将在上海举行,本次大会由中华医学会、中华医学会眼科学分会和中华医学会眼科学分会主办

  5月31日, 19届全国白内障与人工晶状体学术会议将在上海举行,本次大会由中华医学会、中华医学会眼科学分会和中华医学会眼科学分会主办,为期3天。


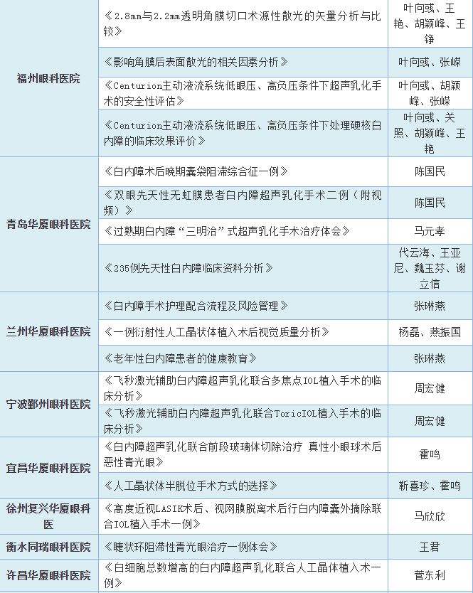
 19届全国白内障与人工晶状体学术会议 太阳成tyc122cc(中国)集团集团多篇论文入围1.png

  值得一提的是,太阳成tyc122cc(中国)集团集团发挥学科优势,积极组织集团白内障专家向大会投稿。经过评审,有11家医院、47名专家的46篇论文被本次全国白内障与人工晶状体学术会议录取。其中8篇论文被录用为论文发言,38篇论文被录用为电子壁报。


  太阳成tyc122cc(中国)集团集团白内障学组由出名专家郭海科教授、张广斌教授领*,拥有一大批技术高明的专家团队。在全国范围各连锁医院建立了屈光性白内障手术中心,推出“白内障晶彩工程”项目。在为我国防盲治盲工作做出了卓*贡献,同时在推动学科 化、标准化上取得了突出成就。

在线咨询
返回

  • 华北地区
  • 华南地区
  • 西南地区
  • 华中地区
  • 华东地区
  • 西北地区
  • 东北地区
太阳成tyc122cc微信公众号 微信公众号