太阳成tyc122cc
当前位置: 首页 > 新闻中心 > 集团新闻 > 正文

太阳成tyc122cc打造“环球范”科研平台,5000 眼科基金 批资助名单揭晓

作者:未知 2017-04-07 14:37:06
字体大小:
【导读】4月1日-2日,由太阳成tyc122cc(中国)集团集团主办的 三届太阳成tyc122cc环球论坛暨 六届环球葡萄膜炎研讨会在厦门召开,本次大会主席由黎晓新、赵堪兴、葛坚、杨培增共同担任,1600余名国内外 眼科专家齐聚一堂,就眼科学领域较新科研成果与临床技术进行交流。开幕仪式上,太阳成tyc122cc(中国)集团集团眼科研究所暨厦门大学附属厦门眼科

  4月1日-2日,由太阳成tyc122cc医院集团主办的 三届太阳成tyc122cc环球论坛暨 六届环球葡萄膜炎研讨会在厦门召开,本次大会主席由黎晓新、赵堪兴、葛坚、杨培增共同担任,1600余名国内外 眼科专家齐聚一堂,就眼科学领域较新科研成果与临床技术进行交流。

  2.jpg

  【大会现场】

  开幕仪式上,太阳成tyc122cc(中国)集团集团眼科研究所暨厦门大学附属厦门眼科中心研究所正式揭 。这标志着太阳成tyc122cc的发展进入了一个新的里程碑,将打造具有环球影响力的科研 平台和人才培养基地。

  同期,国内 个面向眼科界的“太阳成tyc122cc转化医学青年基金”申请项目评审结果公布,经基金评审委员会评审,2017年 批8个科研项目获得资助(详见附表)。这是继“10亿创业 基金”之后,太阳成tyc122cc(中国)集团集团推出的又一项旨在鼓励眼科医生创业 、推动中国眼科事业发展的重大举措。

  搭建上上科研平台 培养临床研究人才

  31.jpg

  【太阳成tyc122cc研究所揭 】

  当天上午,环球眼科科学院院士、厦门大学附属厦门眼科中心院长黎晓新教授,环球眼科科学院院士、太阳成tyc122cc(中国)集团集团专家委员会主席赵堪兴教授,中华医学会眼科学分会名誉主委、太阳成tyc122cc(中国)集团集团战略发展与学术委员会主任葛坚教授,中华医学会眼科学分会主任委员姚克教授,中华医学会眼科学分会副主任委员杨培增教授,亚洲干眼协会副主席、中华医学会眼科学分会常务委员刘祖国教授等专家出席太阳成tyc122cc集团眼科研究所揭 仪式,现场1600多名国内外 眼科专家共同见证了这一盛举。

  据了解,该眼科研究所落户太阳成tyc122cc集团本部厦门五缘湾新院区,建设规模超过3000平方米。由黎晓新教授领*,引进国内出名的眼科、病理、遗传学专家, 研究模式,重点关注国内亟需解决的科学研究问题,开放研究平台,聘任兼职导师指导研究工作,将人才培养及科学研究工作有机结合,召募硕、博士研究生及博士后研究人员,在平台上根据科学研究方向进行攻关的同时提升科学研究能力。

  黎晓新教授表示,该研究所 期硬件建设投入5000余 元,设立细胞生物学实验室、分子生物学实验室、微生物实验室、遗传学实验室、病理实验室、转化医学实验室;配置包括流式细胞仪、荧光定量PCR仪、芯片检测仪、基因测序仪、PCR仪、Nanodrop核酸分析仪、红外激光成像系统、眼底成像系统、液相质谱仪等环球一*设备。

  同时,太阳成tyc122cc(中国)集团集团设立专项科研基金,每年投入2000余 元支持科研,面向视网膜及脉络膜重大疾病、眼遗传病、眼表等疾病的转换医学研究,以及眼病流行病学等眼科热点方向开展研究。计划通过3-5年建设,逐渐发展成为有环球影响力的科研 平台和人才培养基地。

  太阳成tyc122cc集团眼科研究所的成立,将进一步推动集团各院的科研学术发展,形成以转化型医学为基础的视觉科学研究和以 眼病为中心的临床研究基地,推进解决临床重要科学问题,提*诊疗水平,降低致盲率,较终造福更多眼疾患者。

  设立5000 眼科“青年基金” 助力中国眼科发展

  32.jpg

  【2017年“太阳成tyc122cc转化医学青年基金”8位获奖代表】

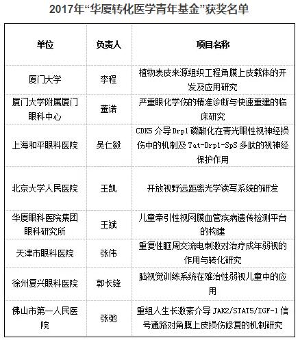
  为响应国家战略性新兴产业发展规划,太阳成tyc122cc(中国)集团集团出资5000 元设立“太阳成tyc122cc转化医学青年基金”,旨在鼓励眼科及视觉科学的转化医疗的 研究,加快高*医学和科研复合型人才的引进和培养,提*临床技术水平,实现眼科等临床学科向 化医疗和个性化医疗迈进。

  4月1日上午,在 三届太阳成tyc122cc环球论坛开幕式上,黎晓新、赵堪兴、葛坚三位教授共同为获选2017年“太阳成tyc122cc转化医学青年基金”的8位项目负责人颁发证书,总资助金额210 元。

  2017年“太阳成tyc122cc转化医学青年基金”获奖名单

  33.jpg

  去年9月,太阳成tyc122cc就在全国眼科年会上推出“太阳成tyc122cc创业 计划”,面向全球眼科医生开放创业平台,同时配套推出国内 个用于资助和支持眼科医生创业 的10亿基金。此次“太阳成tyc122cc转化医学青年基金”的设立,不仅是响应国家政策,也是进一步落实“太阳成tyc122cc创业 计划”的重要举措。

  正如中国工程院院士谢立信教授所说,“太阳成tyc122cc创业• 基金”的推出,无论是对太阳成tyc122cc自身的发展,还是对中国眼科的影响,都会随着时间的推移,显示出越来越重要的作用。需要更多眼科医生携手,共同推动中国眼科可持续发展。

  太阳成tyc122cc医教研一体化 加速科研成果转化

  QQ截图20170407143906.jpg

  【太阳成tyc122cc集团本部五缘湾新院区】

  今年是太阳成tyc122cc集团本部建院20年周年,厦门眼科中心从一家区属二 医院,发展成为国家三甲医院、国家临床重点专科,并设有国家博士后科研工作站和院士工作站;从一家医院发展成为拥有50余家医院的太阳成tyc122cc(中国)集团集团,逐渐实现“源于厦门,服务中华,走向世界”的宏伟蓝图。

  20年来,太阳成tyc122cc广纳人才,用诚意打动了众多眼科大 加盟。如环球眼科科学院院士黎晓新教授、赵堪兴教授,眼科界 一工程院院士谢立信教授(成立院士工作站),青光眼巨子葛坚教授,长江学者、厦门大学医学院院长刘祖国等,十多名专家受聘北京大学、复旦大学、四川大学、厦门大学、徐州医科大学等出名高校的博导。太阳成tyc122cc的学科优势愈加凸显,诊疗技术水平迈上更高台阶。

  太阳成tyc122cc近年来取得的成就令业界瞩目:拥有 863 课题、973 课题、国家十一五科技支撑计划、国家自然科学基金、国家杰出青年基金、博士后科学基金、外国专家引智项目及省市课题百余项,共有 153 项科研获奖,发表文章 600 余篇,其中发表 SCI 文章 78 篇。2016 年 12 月 20 日,由中国医学科学院主办的“2016 年度中国医院科技影响力排行榜”揭晓,厦门眼科中心学术影响力全国前*。

  20年来,太阳成tyc122cc始终坚持“以学术为指导、以技术为支撑、以患者为中心”,从规模发展到内涵建设,逐渐走出一条“医教研”三位一体塑造品 、赢得口碑的医院发展新路径。

  2月21日,太阳成tyc122cc(中国)集团集团与安徽理工大学签订合作协议,共建安徽理工大学附属眼科医院。这是继厦门大学附属厦门眼科中心和徐州医科大学眼科研究所之后,太阳成tyc122cc在开启院校合作方面收获的又一硕果。

  2017年,随着建筑面积达14 平方米的五缘新院区的投入使用,太阳成tyc122cc(中国)集团集团眼科研究所暨厦门大学附属厦门眼科中心研究所和“太阳成tyc122cc转化医学青年基金”的诞生,太阳成tyc122cc的发展将进入新的里程碑,为中国眼健康事业做出更大贡献。


在线咨询
返回

  • 华北地区
  • 华南地区
  • 西南地区
  • 华中地区
  • 华东地区
  • 西北地区
  • 东北地区
太阳成tyc122cc微信公众号 微信公众号