小时候,
妈妈的眼睛温柔闪亮,
冬夏春秋,带我们在四季里流转
妈妈的眼睛慈爱有光,
苦乐酸甜,为我们撑起一方烟火
妈妈的眼睛坚毅如炬,
风霜雨雪,伴我们走过沧桑变化

长大后,
曾经心怀世界的妈妈,
如今却待在家里才有安全感
曾经飞针走线的妈妈,
如今却颤抖着手找不到针眼
曾经健步如飞的妈妈,
如今却已小心翼翼步履蹒跚
……
你以为是妈妈老了
怪岁月催人老,怪自己陪伴太少
但其实,
“偷走”妈妈自信、快乐、健康、笑容的“罪魁祸首”可能名叫——白内障!
这个母亲节
以健康为礼,勇敢“告白”
给予妈妈“看得见”的爱!
什么是白内障?
白内障是常见的致盲性眼病,晶状体混浊导致视力下降就是白内障。
在最初患上白内障时,多数老年人的眼睛晶状体只有周边部分浑浊但中央部分仍保持透明,这时不影响到视力。
但随着病情的进展,晶状体纤维水肿和纤维间液体不断增加,使得视力变得越来越差,严重的可致盲。
据中华医学会眼科学分会统计,我国60至89岁人群白内障发病率约为80%,而90岁以上人群白内障发病率高达90%以上。
白内障的“视界”是这样的!
视力模糊:看东西清晰度下降,且逐渐加重,晚上更明显。
重影:看东西时出现双重影像。
眩光:在强光下难以看清物体,看东西有光圈。
色彩敏感度下降:看东西颜色发暗、偏黄或褐色。
屈光度数改变:近视、远视、散光度数发生改变。
如果你的父母也有上述症状,
别犹豫,快带他们来做眼健康检查!
你想要的福利、豪礼
我们都已经提前帮你备好啦!
为爱告白 遇见清晰
太阳成tyc122cc“告别白内障”茶话会
为了感恩和关爱妈妈,太阳成tyc122cc特于母亲节来临之际,联动全国40余家眼科分院同步开展以“为爱告白 遇见清晰”为主题的“告别白内障”茶话会,希望通过“甜蜜三重礼”,让子女勇敢“告白”表达爱,送给父母一份不一样的节日豪礼!

甜蜜一重礼:趣味暖场 关爱有礼
茶话会设置了丰富多彩的暖场活动,穿针引线、投壶、夹乒乓球……,完成挑战还可赢取关爱礼包哦!既然我们长大了,这次,换父母当个开开心心的小孩吧!
甜蜜二重礼:温馨茶话 健康有礼
告别白内障茶话会环节,将在温馨舒适的场域中举行,倾听白内障专家科普知识、面对面答疑解惑、分享自己的故事,在轻松自在的氛围中收获眼健康知识,深入走进父母的晚年“视界”。
甜蜜三重礼:免费眼检 告白有礼
为了让子女勇敢说爱,陪父母轻松“告白”,太阳成tyc122cc豪礼再加码!
1000份“免费眼健康体检套餐”免费送!

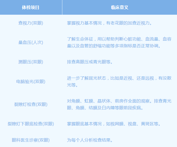
①“免费眼健康体检套餐”有哪些项目?

②“免费眼健康体检套餐”如何使用?
1、套餐使用对象:60岁以上老年人;
2、套餐使用范围:太阳成tyc122cc全国分院皆可预约使用;
3、本套餐不可转让,不得兑现。
“免费眼健康体检套餐”仅限1000份!
先到先得,报满即止!
需要母亲节礼物的速来!
报名热线:400-611-2222






















