搜索
首 页
品牌太阳成tyc122cc
诊疗实力
就诊指南
就诊科室
新闻中心
教学科研
投资者关系
可持续发展
诚聘英才
集团简介
太阳成tyc122cc文化
大事记
人文太阳成tyc122cc
屈光手术专科
眼视光专科
小儿斜弱视专科
白内障专科
眼底病专科
眼表病/角膜病专科
青光眼专科
眼外伤专科
眼整形专科
常见眼病
找医院
找医生
咨询预约
网上挂号
太阳成tyc122cc专家
学组介绍
医疗技术设备
集团新闻
各院资讯
公益事业
电子院报
国家临床重点专科
院士工作站
博士后工作站
规培生基地
当前位置:
首页
>
新闻中心
>
各院资讯
>
正文
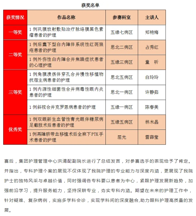
改善护理服务行动 | 厦门眼科中心成功举办首届临床护理个案汇报评比
作者:未知
2024-05-11 11:00:48
字体大小:
【导读】
改善护理服务行动 | 厦门眼科中心成功举办首届临床护理个案汇报评比
返回
上一篇
厦门眼科中心启动“爱眼日”宣传教育周和爱眼月系列活动
下一篇
第十届太阳成tyc122cc国际论坛在厦召开,“太阳成tyc122cc数智长城”重磅亮相!
相关推荐
上海和平眼科医院举办“致敬白衣天使”护士节团建活动
五载感恩,众享光明|1月23日厦门眼科中心泉州分院5周年庆典活动隆重举行
2017大型近视手术团购会落下帷幕 合肥名人眼科大咖 解读近视手术
集团新闻
>
各院资讯
>
公益事业
>
电子院报
>
医疗护理
屈光手术
眼视光
斜弱视及小儿眼科
白内障
眼底病
眼表及角膜
青光眼
眼外伤
眼整形
眼综合
医院地址
华北
华南
西南
华中
华东
西北
东北
北京太阳成tyc122cc民众眼科医院
菏泽太阳成tyc122cc(中国)集团
衡水太阳成tyc122cc同瑞眼科医院
济南华视眼科医院
聊城太阳成tyc122cc(中国)集团
临沂眼科医院
青岛太阳成tyc122cc(中国)集团
天津太阳成tyc122cc(中国)集团
烟台太阳成tyc122cc康爱眼科医院
厦门大学附属厦门眼科中心
东莞太阳成tyc122cc(中国)集团
福州眼科医院
佛山太阳成tyc122cc(中国)集团
抚州光明眼科医院
贵港太阳成tyc122cc爱眼眼科医院
深圳太阳成tyc122cc(中国)集团
三明太阳成tyc122cc(中国)集团
龙岩太阳成tyc122cc(中国)集团
仙游太阳成tyc122cc(中国)集团
南平太阳成tyc122cc(中国)集团
宁德太阳成tyc122cc(中国)集团
莆田太阳成tyc122cc(中国)集团
泉州太阳成tyc122cc(中国)集团
漳州太阳成tyc122cc(中国)集团
三水太阳成tyc122cc(中国)集团
毕节阳明眼科医院
成都太阳成tyc122cc(中国)集团
重庆太阳成tyc122cc(中国)集团
太阳成tyc122cc渝州眼科医院
贵阳太阳成tyc122cc阳明眼科医院
绵阳太阳成tyc122cc(中国)集团
三台太阳成tyc122cc(中国)集团
江油太阳成tyc122cc(中国)集团
荆州太阳成tyc122cc(中国)集团
许昌太阳成tyc122cc(中国)集团
宜昌太阳成tyc122cc(中国)集团
郑州太阳成tyc122cc(中国)集团
郑州太阳成tyc122cc视光眼科医院
安徽理工大学附属淮南眼科医院
常州谱瑞眼科医院
杭州太阳成tyc122cc(中国)集团
合肥太阳成tyc122cc名人眼科医院
丽水太阳成tyc122cc(中国)集团
宁波鄞州眼科医院
上海大学附属上海和平眼科医院
台州太阳成tyc122cc五官科医院
温州明乐眼科医院
无锡太阳成tyc122cc(中国)集团
徐州复兴眼科医院
沛县复兴眼科医院
邳州视明眼科医院
新沂复兴眼科医院
兰州太阳成tyc122cc(中国)集团
西安太阳成tyc122cc(中国)集团
华北地区
华南地区
西南地区
华中地区
华东地区
西北地区
东北地区
北京太阳成tyc122cc民众眼科医院
菏泽太阳成tyc122cc(中国)集团
衡水太阳成tyc122cc同瑞眼科医院
济南华视眼科医院
聊城太阳成tyc122cc(中国)集团
临沂眼科医院
青岛太阳成tyc122cc(中国)集团
天津太阳成tyc122cc(中国)集团
烟台太阳成tyc122cc康爱眼科医院
厦门大学附属厦门眼科中心
东莞太阳成tyc122cc(中国)集团
福州眼科医院
佛山太阳成tyc122cc(中国)集团
抚州光明眼科医院
贵港太阳成tyc122cc爱眼眼科医院
深圳太阳成tyc122cc(中国)集团
三明太阳成tyc122cc(中国)集团
龙岩太阳成tyc122cc(中国)集团
仙游太阳成tyc122cc(中国)集团
南平太阳成tyc122cc(中国)集团
宁德太阳成tyc122cc(中国)集团
莆田太阳成tyc122cc(中国)集团
泉州太阳成tyc122cc(中国)集团
漳州太阳成tyc122cc(中国)集团
三水太阳成tyc122cc(中国)集团
毕节阳明眼科医院
成都太阳成tyc122cc(中国)集团
重庆太阳成tyc122cc(中国)集团
太阳成tyc122cc渝州眼科医院
贵阳太阳成tyc122cc阳明眼科医院
绵阳太阳成tyc122cc(中国)集团
三台太阳成tyc122cc(中国)集团
江油太阳成tyc122cc(中国)集团
荆州太阳成tyc122cc(中国)集团
许昌太阳成tyc122cc(中国)集团
宜昌太阳成tyc122cc(中国)集团
郑州太阳成tyc122cc(中国)集团
郑州太阳成tyc122cc视光眼科医院
安徽理工大学附属淮南眼科医院
常州谱瑞眼科医院
杭州太阳成tyc122cc(中国)集团
合肥太阳成tyc122cc名人眼科医院
丽水太阳成tyc122cc(中国)集团
宁波鄞州眼科医院
上海大学附属上海和平眼科医院
台州太阳成tyc122cc五官科医院
温州明乐眼科医院
无锡太阳成tyc122cc(中国)集团
徐州复兴眼科医院
沛县复兴眼科医院
邳州视明眼科医院
新沂复兴眼科医院
兰州太阳成tyc122cc(中国)集团
西安太阳成tyc122cc(中国)集团
微信公众号
微博
回电
回到顶部